Costa Farms grows with Ethernet-based I/O and Node-RED
Key highlights
- The article provides insight into overcoming integration difficulties with legacy equipment lacking real-time data access.
- It shows how Costa Farms uses edge devices and lightweight IIoT tools to achieve real-time monitoring, data contextualization and local processing without needing complex or costly platforms.
Process control professionals often talk about working in the field, but sometimes those fields are the real, biological deal with flowers and plants. For instance, Costa Farms grows 1,500 varieties of houseplants, flowers, foliage, succulents, cacti on a total of 5,200 acres at production facilities in Florida, North Carolina, Viginia and the Dominican Republic. To grow its products, the company manages complex networks of greenhouses, shade houses and open fields (Figure 1). These include equipment with no direct interface for real-time data collection, and lacked the visibility to finds inefficiencies, such as:
- Transplanters that automate planting seedlings into pots;
- Robotic systems that move pots and transfer plants;
- Conveyor systems that move plants through production stages;
- Irrigation systems that automatically water plants; and
- Climate control systems that regulate temperatures and humidity to ensure optimal growing conditions.
“It’s a mixed bag of machinery. Some use traditional PLCs for control, but without expensive software licenses and in-house platform-specific expertise, we couldn’t access production data without jumping through hoops,” says Karl Yeager, automation and technology manager at Costa Farms. “We realized that couldn’t manage or optimize our operations effectively without accurate, real-time data.”
Costa Farms also required a SCADA system that could integrate easily with its Sage ERP platform, so it started experimenting with a customized, homegrown solution. “We needed a standardized PLC system that was easy to deploy, reliable and could be maintained without specialized expertise,” explains Yeager. “We evaluated several PLCs, but many were inexpensive with unreliable support, poor compliance and lacked durability, while others were costly, and required expensive software licenses and highly specialized training.”
Eventually, Costa Farms settled on Opto 22’s groov RIO independent, intelligent Ethernet-based, edge I/O module, which are designed for IIoT and automation applications, and provide:
- Physical I/O, such as digital inputs that can connect to machines with closed controls, and analog inputs that can monitor flowrates, temperatures and humidity.
- Connectivity and communications via OPC UA that helps move data to the grower’s Microsoft Azure cloud-computing service, which relies on MQTT and sometimes HTTPS SQL that writes to Azure’s Microsoft SQL cloud server.
- Software support and programming options, such as custom Linux programs and IEC 61131-3-compliant PLC development programs like CoDeSys.
Get your subscription to Control's tri-weekly newsletter.
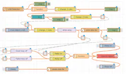
To simplify programming, speed up deployment of small applications, and easily expand with extensive coding or expertise, Yeager reports that his team selected Node-RED flow-based programing tool for IIoT applications, which runs natively on all groov RIO devices. Also, groov RIO’s edge computing functions let Costa Farms process data locally, reducing latency and contextualizing data before sending it to the cloud (Figure 2).
Consequently, Costa Farms presently has 30 groov RIOs running at multiple facilities, each customized to meet specific operational needs. They’re each set up using dynamic host configuration protocol (DHCP) that automatically assigns Internet protocol (IP) addresses. Once a groov RIO device comes online, one of Costa Farms’ homegrown Node-RED flow functions pulls the devices’s DHCP network configuration, and writes to a SQL database, alerting Costa’s IT department about the new installation.
Since adopting groov RIO and Node-RED, Costa Farms has gained efficiencies, such as saving two manhours per product changeover by grouping products with similar production settings. It’s also improved safety by reducing the need for manual interventions during machine adjustments.
“One of the largest deciding factors in choosing groov RIO that our maintenance man with hardly any PLC education can deploy a groov RIO to the field,” added Yeager. “However, if workers don’t have to physically change equipment and parts as often, they reduce their chances of getting hurt.
“Plus, using Node-RED programming the flows is much simpler. Copying and pasting code that I already wrote for less than $1,000 lets us deploy a new groov RIO in just a few minutes.”
This is part three of Control's June cover story. Read the other installments here.



